产品描述
YC-LDE不锈钢电磁流量计的详细资料:
产品特点:
1、测量不受流体密度、粘度、温度、压力和电导率变化的影响;
2、测量管内*流动部件,无压损,直管段要求较低;
3、系列公称通径DN15~DN3000。传感器衬里和电极材料有多种选择;
4、转换器采用新颖励磁方式,功耗低、零点稳定、精确度高。流量范围度可达1500:1;
5、转换器可与传感器组成一体型或分离型;
6、转换器采用16位高性能微处理器,2x16LCD显示,参数设定方便,编程可靠;
7、流量计为双向测量系统,内装三个积算器:正向总量、反向总量及差值总量;可显示.庄、反 流量,并具有多种输出:电流、脉冲、数字通讯、HART;
8、转换器采用表面安装技术(SMT),具有自检和自诊断功能;
工作原理图:

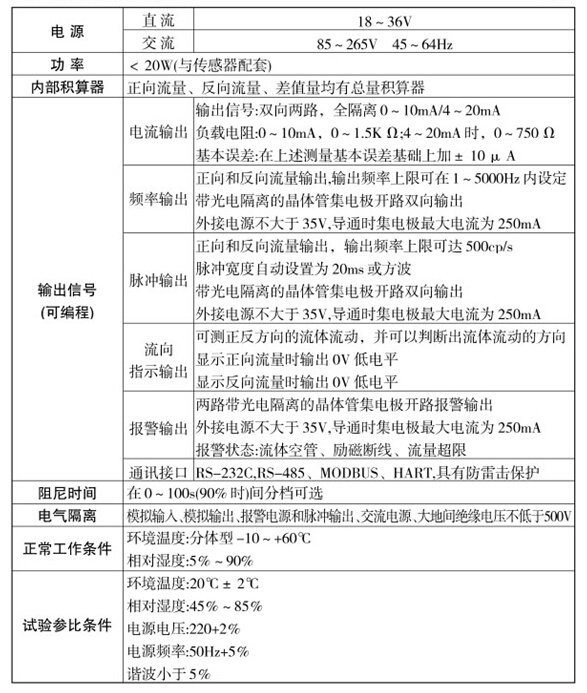
主要技术数据:

转换器技术数据:

衬里的选择:
| 衬里材料 | 主要性能 | zui高介质温度 | 适用范围 | |
|
一体型 | 分离型 |
| ||
| 聚四氟乙烯(F4) | 是化学性能zui稳定的一种塑料,能耐沸腾的盐酸、硫酸、硝酸和王水,也能耐浓碱和各种有机溶剂。不耐、高温、高流速液氟、液氧、自氧的腐蚀。 | 70℃ | 100℃ 150℃ (需特殊订货) | 1、浓酸、碱等强腐蚀性介质。 2、卫生类介质。 |
| 聚全氟乙丙(F46) | 同F4,耐磨性、抗负压能力高于F4。 | 同上 |
| |
| 聚氟合乙烯(Fs) | 适用温度上限较聚四氟乙烯低,但成本也较低。 | 80℃ |
| |
| 聚氯丁橡胶 | 1、有*的弹性,高度的扯断力,耐磨性能好。2、耐一般低浓度酸、碱、盐介质的腐蚀,不耐氧化介质的腐蚀。 | 80℃ 120℃ (需特殊订货) | 水、污水、弱磨损性的泥浆矿浆。 | |
| 聚氨酯橡胶 | 1、耐磨性能*。 2、耐腐蚀性能较差。 | 80℃ | 中性强磨损的矿浆、煤浆、泥浆 | |
进口保护法兰和接地法兰(或接地环)的选择:
| 法兰种类 | 适 用 范 围 |
| 接地法兰(或接地环) | 适用于非导体管道,如塑料管道,但有接地电极的传感器不需要。 |
| 进口保护法兰 | 当介质有强磨损性时选用。 |
电极的选择:
| 电极材料 | 耐蚀及耐磨性能 |
| 不锈钢0Crl8Nil2M02Ti | 用于工业用水、生活用水、污水等具有弱腐蚀性的介质,适用于石油、化工、钢铁等工业部门及,市政、环保等领域。 |
| 哈氏合金B | 对沸点以下的一切浓度的盐酸有良好的耐蚀性,也耐硫酸、磷酸、氢氟酸、有机酸等非氯化性酸、碱,非氧化性盐液的腐蚀。 |
| 哈氏合金C | 能耐非氧化性酸,如硝酸、混酸、或铬酸与硫酸的混合介质的腐蚀,也耐氧化性盐类如:Fc+、Cu+下或含其他氧化剂的腐蚀,如高于常温的次氯酸盐溶液、海水的腐蚀 |
| 钛 | 能耐海水、各种氯化物和次氯酸盐、氧化性酸(包括发烟硫酸)、有机酸、碱的腐蚀。不耐较纯的还原性酸(如硫酸、盐酸)的腐蚀,但如酸中含有氧化剂(如硝酸、Fc+、Cu+)时,则腐蚀大为降低。 |
| 钽 | 具有优良的耐蚀性和玻璃很相似。除了氢氟酸、发烟硫酸、碱外,几乎能耐一化学介质(包括沸点的盐酸、硝酸和l 50℃以下的硫酸)的腐蚀。在碱中刁;耐蚀。 |
| 铂/钛合金 | 几乎能耐一切化学介质,但不适用于王水和铵盐。 |
| 不锈钢涂覆碳化钨 | 用于无腐蚀性,强磨损性的介质。 |
| 注: 由于介质种类繁多,其腐蚀性又受温度、浓度、流速等复杂因素影响而变化,故本表仅供参考。用户应根据实际情况自己做出选择,必要时应做拟选材料的耐腐试验,如挂片试验。 | |
YC-LDE-B系列不锈钢电磁流量计仪表选型:
◆量程范围确认
一般工业用防爆型流量计被测介质流速以2~4m/s为宜,在特殊情况下,zui低流速应不小于0.2m/s,zui高应不大于8m/s。若介质中含有固体颗粒,常用流速应小于3m/s,防止衬里和电极的过分磨擦;对于粘滞流体,流速可选择大于2m/s,较大的流速有助于自动消除电极上附着的粘滞物的作用,有利于提高测量精度。
在量程Q已确定的条件下,即可根据上述流速V的范围决定流量计口径D的大小,其值由下式计算:
Q=πD2V/4
Q:流量(㎡/h) D:管道内径 V:流速(m/h)
不锈钢电磁流量计量程Q应大于预计zui大流量值,而正常的流量值以稍大于流量计满量程刻度的50为宜。
YC-LDE系列不锈钢电磁流量计选型谱:
| 型 号 | 口 径 | YC-LDE智能电磁流量计 | ||||||||
| YC-LDE | 10~2600 | |||||||||
|
|
| 代 号 | 安装形式 |
| ||||||
| Y | 一体式 | |||||||||
| F | 分体式 | |||||||||
|
| 代 号 | 转换器型号 | ||||||||
| ZA | 圆形 | |||||||||
| ZB | 方形(仅适用于分体式) | |||||||||
|
| 代 号 | 供电形式 | ||||||||
| AC | (交流)220V AC 50Hz(90~245V AC 50Hz) | |||||||||
| DC | (直流)24V DC (20~36V DC) | |||||||||
| LD | 锂电池供电(不带信号输出) | |||||||||
| 代 号 | 输出信号 | |||||||||
| I.4 | 4~20mA | |||||||||
| f | 频率 1KHz | |||||||||
| Rs | 串行通讯(485) | |||||||||
| C | 控制输出 | |||||||||
|
| 代 号 | 防爆要求 | ||||||||
| N | 无防爆 | |||||||||
| EX | 防爆(仅适用于分体式) | |||||||||
|
| 代 号 | 介质温度 | ||||||||
| T1 | ≤65℃ | |||||||||
| T2 | ≤120℃ | |||||||||
| T3 | ≤180℃(仅适用于分体式) | |||||||||
|
| 代 号 | 内衬材质 | ||||||||
| NE | 氯丁橡胶(≤65℃) | |||||||||
| PVC | 聚氯乙烯(≤70℃) | |||||||||
| PTFE | 聚四氟乙烯(≤180℃) | |||||||||
|
| 代号 | 电极材质 | ||||||||
| 316L | 不锈钢 | |||||||||
| HC | 哈氏合金C | |||||||||
| HB | 哈氏合金B | |||||||||
| Ti | 钛 | |||||||||
| Ta | 钽 | |||||||||
| Pt | 铂 | |||||||||
| 【售 后 服 务 承 诺】
1、我公司所售产品在十二个月以内出现质量问题的,负责免费维修。 2、质保期内如我公司产品出现任何质量问题,我公司负责免费维修或更换。 3、质保期内如用户使用不当,造成产品损坏,我公司负责维修,收取损坏部件成本费。 4、质保期后产品出现质量问题,我公司负责维修,收取损坏部件成本费。 5、我公司24小时免费: 6.如需我公司现场服务,对省内用户我公司服务人员12小时内到达现场,省外用户48小时内到达现场。 |
上一篇:供应不锈钢法兰卫生型电磁流量计
相关产品
相关新闻
- 卫生型涡轮流量计安装需要注意哪些基本要求 [2024-06-04]
- 温压补偿型涡街流量计的日常维护保养法则 [2024-06-04]
- 防腐型电磁流量计结构设计的原则 [2024-06-04]
- 一体式电磁流量计使用时需要注意什么 [2024-06-04]
- 一体式电磁流量计是如何拆洗的呢 [2024-06-04]
- 使用法兰式涡街流量计前的准备工作 [2024-06-04]
- 分体式涡街流量计使用前的检查 [2024-06-04]
- 磁翻柱液位计使用要注意什么 [2024-06-04]
- 操作完毕请及时的保养防爆热电偶 [2024-06-04]
- 三线制超声波物位计的*特点 [2024-06-04]


